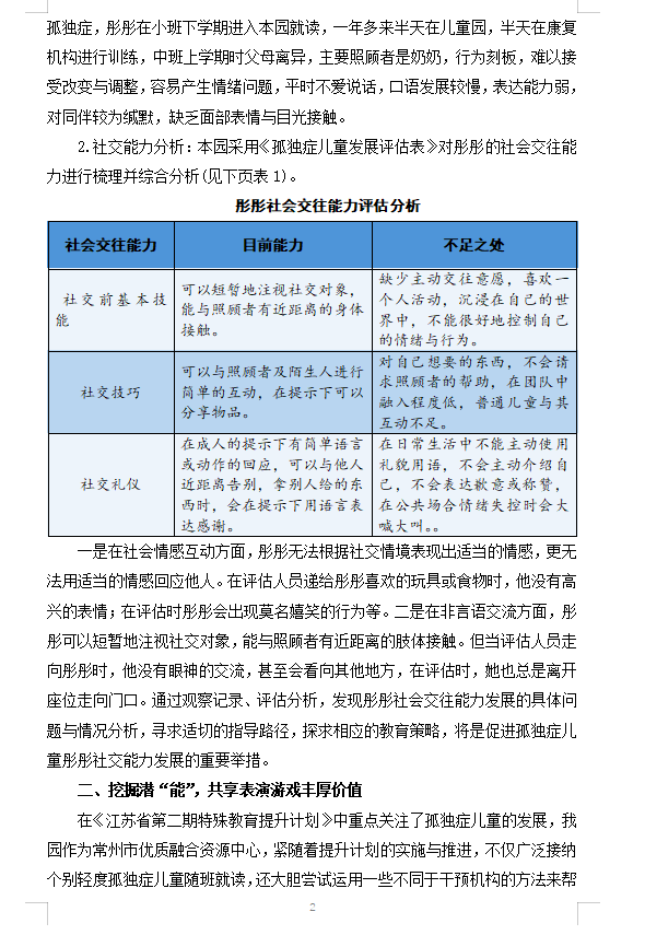
刘霞:《玩转表演游戏,解锁社交密码》获天宁区“教海探航”一等奖
发布时间:2025-06-25   点击:   来源:原创   作者:邵冰青

df8b1f12-366a-4e74-bc24-ca0f84a2481e.png

51b16957-a4b2-4033-b11e-c71e1f7b9adf.png

c0a97922-98d8-4371-8073-cdc0b6422293.png

f76425cf-dba7-481e-87ee-94f95511a12e.png

d8154163-a77a-4d56-8b6b-aba09d784301.png

附件:
    【关闭窗口】
    【打印文档】

    主办单位:常州市广化幼儿园    苏ICP备05086717号-1
    电话:0519-83388390  地址:常州市光华路,乾盛兰庭10幢  邮编:213000
    技术支持:常州市教育科学研究院、常州万兆网络科技有限公司    访问统计